首页
首页
学院概况
学院概况
学院简介
学院领导
机构设置
专业设置
专业设置
本科专业
专科专业
合作办学
实验中心
实验中心
控制与电气实验教学中心
智能制造实验教学中心
实验室安全
教师风采
教师风采
教学科研
教学科研
课程建设
科研平台
教学科研获奖
党建工作
党建工作
党总支简介
党建新闻
党员风采
学团工作
学团工作
学生会
团总支
社团组织
教学管理平台
网络教学平台
教学科研获奖
当前栏目
课程建设
科研平台
教学科研获奖
教学科研获奖
首页
>
智能制造与控制工程学院
>
教学科研
>
教学科研获奖
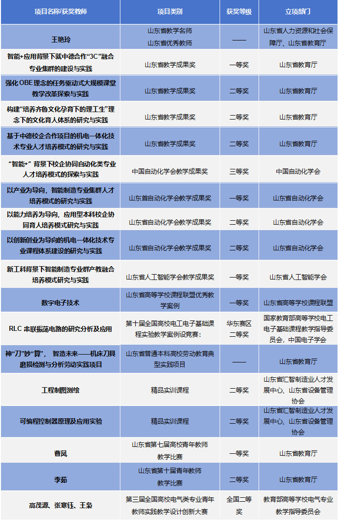
教学获奖
科研获奖
版权 问鼎网页版登录入口 智能制造与控制工程学院
|
济南校区:济南市经十东路3028号 曲阜校区:曲阜市有朋路105号
|
邮编:250200
|
鲁ICP备15010726号-1
鲁公网安备37018102000736号
安博站官网_安博(中国)
|
HTH.COM
|
开云网页版
|
开云手机站官网·(中国)官方网站
|
九游网页版登录入口
|
MK官方端网站登录入口
|
华体会·官方版网站登录入口
|
LEYU.COM
|
半岛web版登录入口
|